根据研招网发布的公告,2月26日,2024年考研成绩陆续出炉。

华小研温馨提示各位准研究生们:成绩查完了就要专心准备复试了~相信很多同学对于复试还有很多疑惑。不过,不用担心。

华小研整理了一些复试相关问题,快快收好这份复试攻略,顺利上岸CCNU。

1.复试准备篇

复试时间一般安排在3月底或4月初,具体时间以校内各招生单位复试细则公布的内容为准。校内各招生单位复试资格审查工作小组在复试前应对考生的居民身份证、学籍学历证明等报名材料及考生资格进行严格审查,对不符合规定者,不予复试。

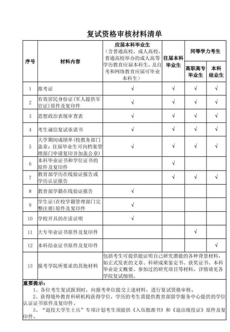
复试之前,同学们要提前查看报考学院官网上的通知,确认好需要携带的材料,一一核对哦。一般来说,包含以下材料:

1.初试准考证(研招网下载)

2.身份证原件与复印件

3.思想政治表现审查表

4.考生诚信复试承诺书

5.大学期间成绩单(应届毕业生需提交本科就读学校教务部门盖章的本科成绩单,往届毕业生可向档案管理部门申请复试并加盖公章)

6.学生证原件及复印件(应届毕业生需提交)

7.学校开具的在读证明(应届毕业生需提交)

8.本科毕业证书和学位证书的原件及复印件(往届毕业生及同等学力考生需提交)

9.教育部学籍在线验证报告(应届毕业生需提交)

10.教育部学历在线验证报告或学历认证报告(往届毕业生及同等学力考生需提交)

11.一寸彩色免冠照片

12.报考学院所要求的其他材料

*具体事宜以报考单位要求为准,详情请登入华中师范大学研究生院官网http://gs.ccnu.edu.cn/,查看最新通知。

华中师范大学.jpg="华中师范大学.jpg" src="/uploads/news_images/f0fd8270d816c97f8138218b32126967.jpg" title="jpg"/>

(2023年硕士研究生招生复试资格审核材料清单)

2.交通出行篇

在备考的过程中要做好校园攻略,提前了解好学校的交通出行,会为你省去很多不必要的麻烦。

1.到达天河机场或高铁站后,可以乘坐公交车到达学校。在支付宝首页点击“出行”,即可领取武汉地区交通卡。

华中师范大学北门——珞喻路广埠屯公交站

华中师范大学东门——卓刀泉南路虎泉公交站

华中师范大学南湖校区——雄楚大道BRT公交站

2.武汉的地铁线路很发达,相较于公交车和出租车来说,地铁出行是更为推荐的方式。

华中师范大学北门——广埠屯地铁站

华中师范大学东门——虎泉地铁站

3.校内设有校车便捷出行,可以乘坐校车前往目的地报到。校车运营时间:7:00—22:00(节假日照常运营),校园卡支付1元/次,微信支付宝支付2元/次。

路线1:北门→南门

北门—校医院—图书馆—8号楼—桂香园食堂—佑铭体育馆—南门

路线2:北门→学子超市(东南门)

北门—校医院—利群书社—文华公书林—9号教学楼—科学会堂—东门—沁园春食堂—大学生活动中心—东区宿舍—学子超市、学子食堂、东区小树林

3.复试流程篇

复试工作采取线下方式,考生到校进行复试。复试小组成员现场集中对考生进行考核。复试时的流程一般为:报到—体检—专业笔试—综合面试。线下复试一般包括笔试和面试两方面,有部分学院只进行面试考试,(具体情况要根据报考学院官网的招生要求确定。)

专业课笔试:

面试的前一天的上午举行,所有参加复试的考生同时进行,笔试主要是专业课考试,以测试学生专业素质和专业能力,考试时间一般为1-3小时。

综合面试:

笔试后的第二天就是综合面试,每名考生的面试考核时间一般不得少于20分钟,考核具体内容由校内各招生单位根据学科特点自行决定。面试分为自我介绍(有的专业面试可能会需要用英文自我介绍)、导师提问。

面试问题分为两类,专业知识类和综合素质类,面试老师通常会让考生在诸多的问题中抽取2-3个问题,学生根据问题依次回答,面试途中会有老师进行进一步的提问,这是面试中时间最长的一部分。

4.面试问题篇

面试考核内容包括专业知识考核、英语口语考核、开放式问答等部分。

① 专业知识考核

在备考复试期间,可按照报考单位复试内容进行,也要定期巩固初试所学内容。可能会考察初试的内容,有时也会和面试老师的研究方向直接相关。有条件的话,可以咨询直系学长学姐的备考经验和参考书目。另外,建议大家阅读意向导师的论文,对之后的研究方向有初步的规划。

② 英语口语考核

英语口语考核包括英文自我介绍和英语口语问答。关于自我介绍,可以根据报考学院往年的复试细则,围绕个人情况、本科院校、报考院校、兴趣爱好、未来规划等话题展开,提前准备好自我介绍的文稿,每天计时练习。

自我介绍是复试面试的第一关,会直接影响老师对考生的初印象,因此要多做练习,能熟练地脱口而出。关于口语问答,可以参考一些经典的问答模板,按话题准备答题思路,并结合个人情况进行修改润色。

③ 开放式问答环节

开放式问答环节是面试官根据不同考生的情况量身定做的,主要考察考生的逻辑思维能力与随机应变能力,面试老师会根据考生的自我介绍或其回答进行追问。

在此环节,考生要谈吐从容、心态平和,不必过于拘谨,真诚地回答老师的问题即可。回答时要有逻辑性,清晰地表达出自己的想法,要体现出作为一名准研究生的专业素养。

5.注意事项

1.自我介绍时要突出自身亮点,体现出自己的优势

2.回答专业课问题时要尽量做到逻辑清晰、简洁明了,突出重点

3.可以提前联系意向导师,以邮件的形式给导师发送个人简历

4.在正式复试之前可以按照复试流程模拟几遍,锻炼自身的临场应变能力

5.在面试的过程中不必太紧张,面带微笑展现最自信的自己吧

6.如果院校没有专业要求,衣着大方得体即可

春种一粒粟,秋收万颗子

初试成绩已经公布

不管成绩理想与否

都该为了自己再拼一把

不留遗憾,不摆烂

已经越过无数奋战的黑夜

马上就能看到黎明的曙光

今年九月,我们桂子山见!

报名咨询

点赞(11)
AI
助手
报名
咨询
返回
顶部
QS世界大学排名网AI智能助手

您好!我是AI智能助手,有什么我能帮你的吗?