根据教育部有关规定,现将吉林省2026年全国硕士研究生招生考试报名有关事项公告如下:
报名包括网上报名和网上确认两个阶段。所有考生均须在规定时间内参加网上报名和网上确认,并按规定缴纳报考费,逾期不再补办。
一、网上报名
(一)网上报名时间
1.网上预报名时间:2025年10月10日至10月13日,每天9:00-22:00。考生在此期间报名及支付的报考费有效。
2.网上报名时间:2025年10月16日至10月27日,每天9:00-22:00。
(二)网上报名方式
符合享受初试加分、少数民族照顾政策、免初试或报考专项计划有关条件的考生,须在网上报名时按要求填报申请信息、上传相关材料。未按规定申报或审核(含复审)未通过的,不享受相应的加分、照顾、免初试政策,或不得参加有关专项计划初、复试。
网上报名期间,考生可自行修改网上报名信息或重新填报报名信息,但每名考生只能保留一条有效报名信息,逾期不得修改报名信息。
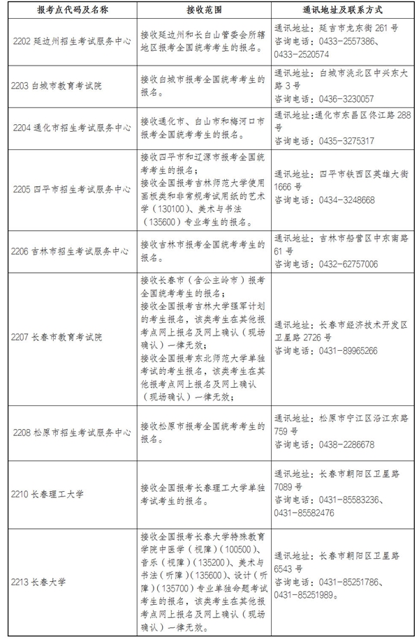
(三)报考点接收生源范围
应届本科毕业生应选择就读学校所在地市(州)教育招生考试机构报考点,其中成人高校应届本科毕业生也可选择教学点所在地市(州)教育招生考试机构报考点;单独考试考生应选择招生单位所在地省级教育招生考试机构指定的报考点;报考长春大学特殊教育学院单独命题考试的考生应选择长春大学报考点;招生单位要求使用画板类、非常规考试用纸的,或初试科目中有考试时长超过三小时的,应选择省级教育招生考试机构指定的报考点;其他考生(含在考生录取当年入学前可取得国家承认本科毕业证书的自学考试和网络教育本科生)应选择户口或工作单位所在地所属报考点。
吉林省2026年报考点设置情况如下。
年报考点设置情况.jpg" src="/uploads/news_images/20260109/00ae92c7a36cc88bb424215560a85935.jpg" title="jpg"/>
(四)网上缴费
1.按照我省有关部门规定,所有硕士研究生报考缴费标准均为每生200元。
2.报名成功且通过网上确认审核,但考试缺考的考生,报考费不予退还。未进行网上确认或未通过网上确认审核的考生,其报名信息无效,由“研招网”统一进行退费处理。退费款项通过原缴费渠道退回考生支付账户,退费工作预计于2025年12月底前完成。考生不要在缴纳报考费后立即注销支付账户,否则将影响退费。
3.考生网上支付如遇到问题,可拨打教育部学生服务与素质发展中心客服电话或通过电子邮件咨询。
二、网上确认
(一)网上确认时间
吉林省网上确认时间另行公布,具体时间安排以所选报考点公告为准。
(二)网上确认程序
考生务必仔细阅读所选择报考点发布的网上确认公告,了解网上确认各项要求。所有报名缴费成功的考生均需进行网上确认,未在规定时间内进行网上确认或因自身原因未通过审核的考生,其报名信息无效,不能参加考试。
(三)网上确认上传材料
1.近期免冠彩色证件照(用于准考证照片)。
2.学历学位证书(应届本科毕业生为学信网《学籍在线验证报告》)。报考“退役大学生士兵计划”的考生还应当提交本人《入伍批准书》和《退出现役证》(限士兵)。
3.报考点要求的其他材料。包括以户口所在地报考的往届生须按要求在网上提供本人现居地户口簿;以工作单位所在地报考的往届生须按要求在网上提交由吉林省社会保险事业管理局出具的、本人工作单位所缴纳的、2025年7月份以后连续缴纳1个月以上(含1个月)的《个人参保证明》。
4.按照所选择报考点及所报招生单位有关要求上传相关材料。
(四)残疾考生考试合理便利申请
残疾考生如需申请考试合理便利的,应及时关注所选择报考点有关网上确认相关信息,如实填写“残疾人参加吉林省2026年全国硕士研究生招生考试合理便利申请表”(见附件),按报考点要求办理相关手续。
(五)打印准考证
考生须在考前十天左右,凭网报用户名和密码登录“研招网”自行下载并打印《准考证》,《准考证》使用A4幅面白纸打印。
三、注意事项
(一)考生务必认真阅读教育部《2026年全国硕士研究生招生工作管理规定》,查阅所报考招生单位的招生简章、专业目录以及吉林省教育考试院和各报考点关于网上报名的公告信息,严格按照吉林省报考点接收生源范围选择报考点。
(二)考生须积极配合签署《考生诚信考试承诺书》并遵守相关约定,认真核对并确认本人报名信息,考生因网报信息填写错误、填报虚假信息而造成不能考试(含初试、复试)或录取的,后果由考生本人承担。
(三)申报“少数民族高层次骨干人才计划”的考生请密切关注吉林省教育厅相关通知。
(四)网上报名成功后若修改招生单位、考试方式、专项计划、报考点等关键信息,必须先取消当前有效志愿进行重新报名,重新报名则需要重新进行网上缴纳报考费。其他已提交的非关键网报信息,考生可在网上报名截止时间前使用已注册的用户名和密码登录对其进行修改。
(五)其他未尽事项,以《2026年全国硕士研究生招生工作管理规定》等有关要求为准。
附件:残疾人参加吉林省2026年全国硕士研究生招生考试合理便利申请表
吉林省教育考试院
2025年10月9日
AI