中南大学商学院定于2025年9月18-19日进行2026年推荐优秀应届本科毕业生免试攻读专业学位研究生考核录取的复试考核工作,申请报名时间:2025年8月1日—9月5日。
一、申请条件
(一)拥护中国共产党的领导,愿为社会主义现代化建设服务,品德良好,遵纪守法,在校期间未受过任何纪律处分。
(二)经教育部批准具有推荐免试攻读硕士学位研究生资格高校的2026届优秀本科毕业生,且有望取得所在学校推荐免试资格。
(三)学习成绩优异,综合素质高,有志于从事科学研究工作,有较强的研究能力。
(四)具有良好的心理素质,身体健康状况符合国家规定的体检标准。
二、招生专业
招生专业:0251 金融(专业学位)。
我校推免生预报名信息采集系统中的招生专业仅供参考,具体推免生招生专业以公布的2026年研究生推免招生专业目录为准,最终录取专业以“全国推荐免试攻读研究生信息公开管理服务系统”中录取确认为准。
申请人仅限申请一个专业学位,且不得同时报名申请中南大学商学院同年度的学术学位硕士项目。
三、报名方式
报名时间及方式:2025年8月1日—9月5日通过“中南大学推免生服务系统”进行网上报名。报名网址:https://yjszsgl.csu.edu.cn/zsgl2026/tmsgl/default.aspx。
四、提交材料
2025年9月12日前完成对报名学生的报名审查,学生可通过报名网站点击“申请状态查询”,如状态为“申请信息院系审核合格”即为取得考核资格,可参加现场考核;如显示“待审核”,则是审核不合格,学院不再另行通知。
获得考核资格的学生在考核时需要提交以下资格审查材料(原件和复印件,原件备查,复印件存档),请提前准备。提交材料清单:
(1)个人自述,含研究生期间学习和研究计划等;
(2)网上报名《申请表》一份(系统里下载,可不必加盖公章);
(3)所在院(系)或学校教务部门盖章的成绩单(网上填报排名须与教务盖章排名一致,不一致者视为无效报名);
(4)体现英语水平的证明材料(CET6、TOEFL、GRE、GMAT、IELTS);
(5)学生证、身份证;
(6)其它能证明自身学习、科研方面突出成绩材料(如获奖证书、体现本人学术、科研水平的学术论文、出版物或原创性工作成果等);
(7)两位专家的推荐表(模版见附件),需要副教授及以上职称专家推荐(推荐信需由专家本人手写签名),原件。
申请人必须保证提交的申请信息及全部申请材料的真实性和准确性。对在推免过程中存在弄虚作假、有违学术道德和专业伦理等不当行为的,或存在其他严重影响推免过程和结果公平公正行为的,一经查实,资格无效。
五、报名及考核相关安排
1、申请报名时间:2025年8月1日—9月5日。超过截止日期(2025年9月5日),不再接受申请报名;
2、通知取得考核资格学生:9月12日前,我院将通过系统通知考生本人;
3、获得考核资格学生在9月14日前加入金融专硕考核QQ群(群号另行通知),过期视为放弃考核资格。后期考核相关通知信息将在群内发布。
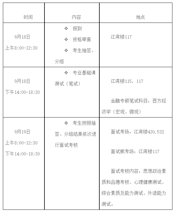
4、现场考核时间安排:2025年9月18-19日
"中南大学商学院.png" src="/uploads/news_images/20251227/8c51577ce77fa2769fb0701cb6de8af5.png" title="png"/>
六、考核内容及录取办法
1、考核内容:考核内容分为面试和笔试,其中:面试包括思想政治素质和品德考核、心理健康测试、外语能力测试、综合素质及能力测试;笔试包括:专业基础课测试。以上任一项测试或考核不合格的考生不予通过。
(1)面试内容
①思想政治素质和品德考核。思想政治表现考核小组按照《关于博、硕士研究生指导教师认定和招生录取工作中加强思想政治把关的有关规定(试行)》要求。根据考生表现进行打分,考核等级为“合格”和“不合格”。
②心理健康测试。心理健康测试考核等级为“合格”和“不合格”。
③外语能力测试。满分为100分。采取听说交流的形式,包括考生英语自我介绍和随机问答,重点考察考生英语的听、说能力。
④综合素质及能力测试。满分100分。包括考生自我介绍和随机问答,重点考察考生的学习经历、个人特长、兴趣爱好、工作经历、工作成绩、专业认知、学习计划、职业规划等。
(2)笔试内容
专业基础课测试,满分100分。金融专硕笔试科目为西方经济学(宏观、微观)。
2、录取办法:申请人取得正式推免资格后在教育部规定时间内登录教育部全国推免服务系统进行报名,并完成填报志愿,我院将根据学院推免录取实际情况发送复试通知,学生接受复试确认、接受待录取确认后,方可正式完成推免录取。推免服务系统开放时间请关注中国研究生招生信息网相关公告。
七、研究生奖助学金
按照当年发布的《中南大学研究生奖助学金管理办法》执行;
八、其他说明
1、复试考核期间必须遵守中南大学有关规章制度和要求。
2、本通知内容与学校主管部门日后下达文件不符的,以学校主管部门下达的文件为准。
九、联系方式
联系人:周老师
联系电话:0731-88877554
联系邮箱:zhuanshuoban@126.com
中南大学商学院
2025年8月29日
AI