一、网上确认注意事项
1.我省14个报考点全部采用网上确认的方式,网上确认时间安排为2025年11月1日至11月5日17:00。请考生提前查阅所选择报考点网上确认公告,务必按要求提交相关材料。因考生未按要求上传材料导致网上确认不通过的,责任由考生自行承担。
2.考生所选报考点开展网上确认工作的具体时间安排(包括首次提交材料的开始时间、截止时间以及补充材料截止时间等)、提交材料要求、现场咨询指导地点等内容,详见其报考点网上报名或网上确认公告。
3.未在规定的时间内进行网上确认或因自身原因未完成网上确认的考生,其报名信息无效。对在网上报名期间未报名或未缴纳报名考试费的考生,网上确认期间报考点一律不受理补报名或补缴纳报名考试费。
4.考生填报的报考信息中报考单位、报考点、考试方式、报考专业等关键信息不得修改。若考生发现网上报名的关键信息填写错误,请考生务必在网上报名结束(10月27日22:00)前,取消报名后重新报名,并重新缴纳报名考试费,逾期无法修改。如须修改非关键信息的,可在网上报名结束前登录报名网站进行修改。
5.在网上报名期间已报名成功但误选报考点的考生,若需申请更改至我省报考点,请于11月4日17:30前所选报考点联系并提出书面申请,逾期不予受理。
二、考生网上报名退费
1.报名成功并完成网上确认,但因个人原因造成无法参加考试的,考生缴纳的报名考试费将一律不予退还。
2.报名成功但未网上确认的或报名成功后取消报名的,考生缴纳的报名考试费将在网上确认结束后3个月内,由原报名缴费系统原路径退还至考生缴费时使用的支付账户(支付宝或银行账户等)。
考生请勿在缴纳报名考试费后立即注销支付账户,以免影响退费。
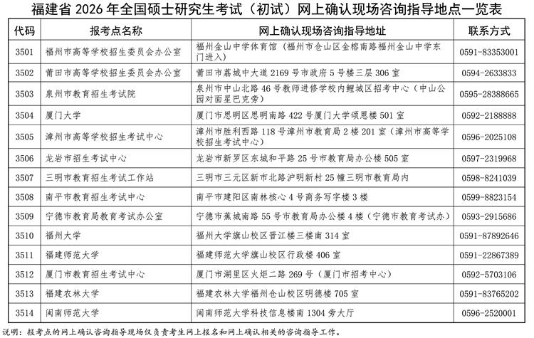
附件:福建省2026年全国硕士研究生考试(初试)网上确认现场咨询指导地点一览表
福建省教育考试院
2025年10月23日

AI